考核办法细则公布
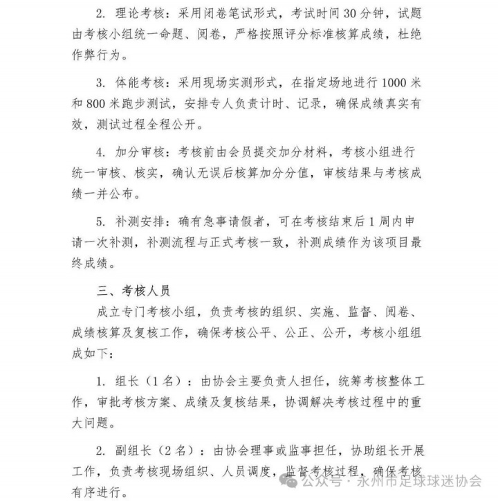
04月23日讯 永州市足球球迷协会近日发布《会员考核办法》,引发球迷圈热议。该办法将考核内容分为三部分:战歌传唱、助威动作规范程度及歌曲熟练度占60分;足球基础知识、协会规章制度及赛事相关常识占20分,形式为闭卷考试;体能考核占20分,男子1000米、女子800米。合格线为70分。

战歌传唱部分要求会员掌握协会指定助威歌曲,动作规范度由现场评委打分。闭卷考试内容涵盖足球规则、历史、协会章程及近期赛事信息。体能测试参照国家体育锻炼标准执行。

考核标准引发两极讨论
支持者认为此举能提升球迷组织专业度,反对者质疑闭卷考试和长跑与助威关联性。协会负责人回应称,考核旨在筛选真正热爱足球、能长期参与助威的会员,并非设置门槛。

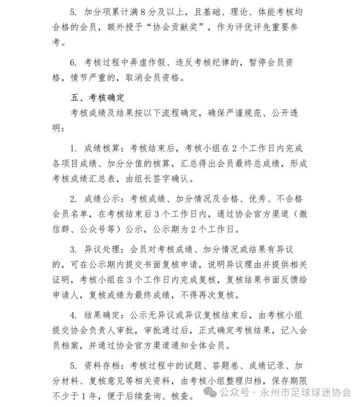
目前永州球迷协会注册会员约300人,新规将从下赛季开始试行。协会计划每季度组织一次补考,未通过者需参加培训后方可重新申请入会。

体能测试细节曝光
男子1000米跑及格线为4分30秒,女子800米为4分10秒。不合格者可在30天内申请重测,重测仍不通过则暂停会员资格。协会已联系当地体育场作为固定测试场地。

闭卷考试题库由协会理事会编制,包含200道选择题和50道判断题,随机抽取50题作答。考试时间45分钟,禁止携带手机及资料。

其他俱乐部球迷组织关注
湖南多家职业俱乐部球迷协会已联系永州方面索取考核细则。有中超球迷组织负责人表示,将评估引入类似考核的可行性,但需考虑本地球迷接受度。

永州球迷协会成立于2018年,曾组织多次客场远征。此次考核办法的推出,被部分球迷视为国内球迷组织规范化管理的试点案例。


成都蓉城
重庆铜梁龙
大连智行
云南玉昆
沈阳城市
四川九牛
青岛西海岸
上海申花